为更好地帮助青年教师互相学习、互相激励,在共同成长中激发学术创造力,形成良好的学术生态,更好地促进学科交叉、学科融合,扎实开展青年教师的培养工作,中文字幕
于2023年10月11日下午在鸽子楼学术报告厅举办“励新报告会”。由院长单玄龙等6人组成专家组参加了报告会,报告会由副院长杨德彬和丁清峰教授分别主持。

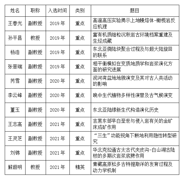
2019年-2021年入选中文字幕
励新优秀青年教师培养计划的11名青年教师,分别来自地质学、矿产普查与勘探、土地资源管理等不同学科和专业,以自己的研究内容为题,分享了心得体会,汇报了科研成果,介绍了研究现状,提出了问题困惑。专家组认真听取汇报,及时发现问题,指出不足之处和改进办法。

参加本次报告会的11名青年教师,全部获得国家自然基金青年项目或面上项目,发表中文字幕
C类论文9篇,全国大学青年教师地质课程教学比赛特等奖1项,中文字幕
“唐敖庆学者”青年学者2人。在教育教学、学术水平、学术贡献和现实表现等方面取得较高质量的业绩成果。